|
NKC Forum |
| Autor | Thema: NKC-SRAM1M-neu v1.0 Doku? |
|---|---|
|
hschuetz Administrator Seitenadmins ![]() ![]() ![]() ![]() ![]() ![]() ID # 3 ![]() |
Erstellt am 03. April 2026 08:45 (#1)
Zitat
PN E-Mail
Hallo,
ich habe hier 2 NKC-SRAM1M-neu v1.0 von WSWH 04/2017, von dieser Karte gibt es keien schaltplan und keine Doku.. Hat jemand dazu Schaltbild und Doku? Grüße Hans-Werner ----------------------- Ob 8bit oder 16 oder 32 ist doch egal, Haupsache selbstgebaut! |
Beiträge: 1018 | Mitglied seit: Juni 2004 | IP-Adresse: nicht gespeichert | |
|
redo Stammgast ![]() ![]() ID # 245 |
Erstellt am 03. April 2026 12:11 (#2)
Zitat
PN E-Mail HP
Hallo Hans-Werner,
im Post ab 1707 wir wohl die Karte genannt: https://www.robotrontechnik.de/html/forum/thwb/showtopic.php?threadid=14374&pagenum=3 Rene hatte damals die Bestellungen durchgeführt. Vielleicht kann er näheres dazu berichten. Einen Schaltplan, aber nicht von der -Neu- fand ich hier ab 078: https://www.robotrontechnik.de/html/forum/thwb/showtopic.php?threadid=14850&pagenum=1&time=1266610277 VG Jürgen ----------------------- Nach vielen Jahren ging es mit dem NKC wieder los.... Sehr spannend! |
Beiträge: 236 | Mitglied seit: Juni 2025 | IP-Adresse: nicht gespeichert | |
|
hschuetz Administrator Seitenadmins ![]() ![]() ![]() ![]() ![]() ![]() ID # 3 ![]() |
Erstellt am 03. April 2026 15:00 (#3)
Zitat
PN E-Mail
Hallo Jürgen,
genau die... Grüße Hans-Werner ----------------------- Ob 8bit oder 16 oder 32 ist doch egal, Haupsache selbstgebaut! |
Beiträge: 1018 | Mitglied seit: Juni 2004 | IP-Adresse: nicht gespeichert | |
|
Steffen.111 Stammgast ![]() ![]() ID # 184 |
Erstellt am 03. April 2026 19:22 (#4)
Zitat
PN E-Mail
Hallo Freunde,
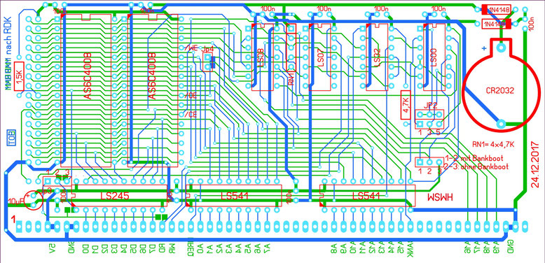
Asche auf mein Haupt, das habe wohl ich verzapft. Das Problem war, dass die 1.0er Variante die Batterie schnell leergelutscht hatte. Es müsste da auch eine Diskussion im Robotron-Forum gegeben haben. ...glaube ich. ![]() ![]() Auch mit der CR2032 bleibt die Information jetzt mehrere Jahre erhalten. Einen Schaltplan habe ich nicht, nur das Layout von damals ist erhalten geblieben. Ich hoffe, das Ihr damit weiter kommt. VG u. Frohe Ostern Steffen |
Beiträge: 185 | Mitglied seit: August 2017 | IP-Adresse: nicht gespeichert | |
|
Steffen.111 Stammgast ![]() ![]() ID # 184 |
Erstellt am 03. April 2026 19:33 (#5)
Zitat
PN E-Mail
http://www.robotrontechnik.de/html/forum/thwb/showtopic.php?threadid=14850&s=26986af1e912f8abeedc82e49e61b5a2
...ab Beitrag 322 bis 367 (Lösung) VG |
Beiträge: 185 | Mitglied seit: August 2017 | IP-Adresse: nicht gespeichert | |
|
Steffen.111 Stammgast ![]() ![]() ID # 184 |
Erstellt am 03. April 2026 19:59 (#6)
Zitat
PN E-Mail
Hab noch einen Schaltplan gefunden, der nahe dran sein könnte:
![]() Ferner noch eine Mail vom Willy (Gourmet) Hallo Steffen! Es ist die Schaltung von Deff aus dem Thread Sonstiges -NDR Klein Computer techn. Fragen... Nr 348. Änderungen sind der gepufferte Adressbus mit 74LS541 oder DL541, sowie die Möglichkeit das /RD Signal bei Bedarf über ein Gatter des LS07 zu puffern. Dazu muß Jp4 gesteckt sein. Jp 3 muß zum ansteuern des LS245 auf 2-3 gesteckt sein. Wenn man das nicht möchte kann über eine Lötbrücke am Steckverbinder /RD und Jp3 1-2 die Ansteuerung ohne Pufferung vorgenommen werden. Ansonsten ist ja alles so wie bei dem Vorschlag den ich Dir mit dem 7432-74(LS)07 Modul gemacht habe. Zum besseren Verständnis schicke ich Dir im Anhang das Layout im Sprint Layout 6.0 Format der Leiterplatte. René hat allerdings einen Jumper auf der Leiterplatte anders beschriftet. Halte ich für wichtig! Nimm die auf dem Bestückungsaufdruck angegebenen 1N4148 und keine Schotkydioden. Kannst Du alles mit der Testfunktion des Layoutprogrammes verfolgen. Meine Leiterplatten von René waren am Steckverbinder etwas zu hoch, so das ich 5mm abschneiden mußte. Das vergleiche bei Dir noch mal bevor Du bestückst. Willi PS.: ...ich wars doch nicht, aber beteiligt. |
Beiträge: 185 | Mitglied seit: August 2017 | IP-Adresse: nicht gespeichert | |
|
Steffen.111 Stammgast ![]() ![]() ID # 184 |
Erstellt am 14. April 2026 15:49 (#7)
Zitat
PN E-Mail
Hallo Hans-Werner,
ist es das, was Du gesucht hattest? |
Beiträge: 185 | Mitglied seit: August 2017 | IP-Adresse: nicht gespeichert | |
|
hschuetz Administrator Seitenadmins ![]() ![]() ![]() ![]() ![]() ![]() ID # 3 ![]() |
Erstellt am 15. April 2026 00:44 (#8)
Zitat
PN E-Mail
Hallo Steffen,
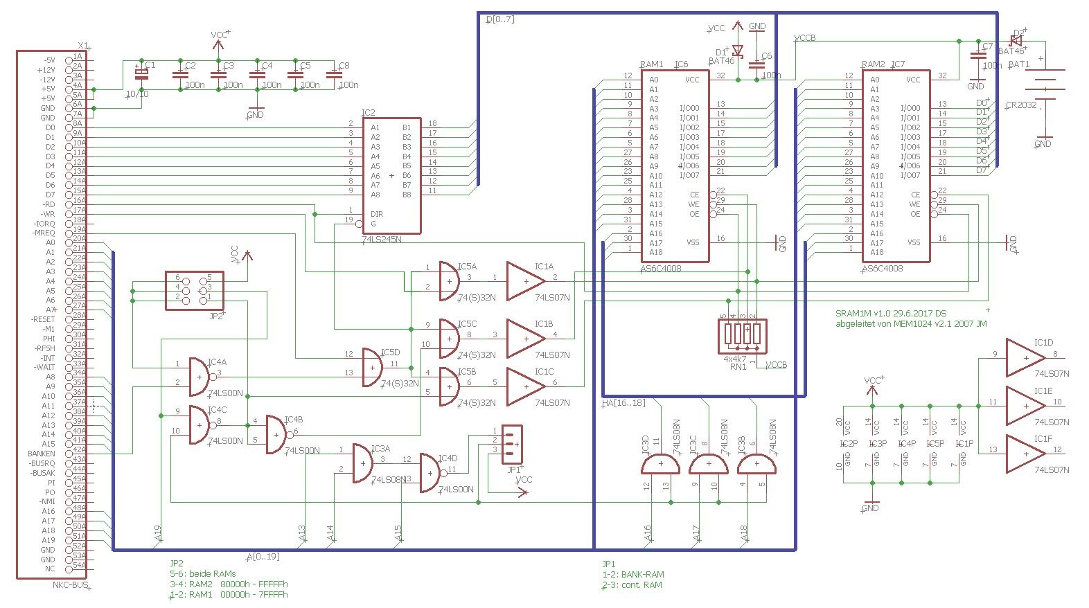
eigentlich suchte ich das Schalbild der Version mit Puffer in den Adressleitungen... Allerdings habe ich mein Problem lösen können. Grüße Hans-Werner ----------------------- Ob 8bit oder 16 oder 32 ist doch egal, Haupsache selbstgebaut! |
Beiträge: 1018 | Mitglied seit: Juni 2004 | IP-Adresse: nicht gespeichert | |
|
Steffen.111 Stammgast ![]() ![]() ID # 184 |
Erstellt am 15. April 2026 11:01 (#9)
Zitat
PN E-Mail
Hallo Hans-Werner,
die Bustreiber haben wohl "die übliche" Beschaltung. ![]() Evt. hat Jens (@DerInder) den Schaltplan von oben noch auf seinem PC und könnte den um die Bustreiber ergänzen? VG Steffen |
Beiträge: 185 | Mitglied seit: August 2017 | IP-Adresse: nicht gespeichert |
| https://nkcforum.de | Boardregeln | Datenschutzerklärung
Tritanium Bulletin Board 1.8
© 2010–2021 Tritanium Scripts
Seite in 0,029781 Sekunden erstellt
17 Dateien verarbeitet
gzip Komprimierung eingeschaltet
2217,81 KiB Speichernutzung





Erstellt am 03. April 2026








